请百度搜索
大京电气股份有限公司
找到我们!
公司简介
联系我们
触屏版
浏览手机站
咨询热线:
0550-2391333
18355085050
网站首页
关于我们
公司简介
企业文化
企业实景
荣誉资质
新闻中心
企业新闻
行业资讯
技术支持
产品展示
高低压开关设备
电线电缆
仪器仪表
桥架系列
成功案例
成功案例
客户服务
客服售后
服务理念
人才招聘
人才招聘
联系我们
联系我们
首页
>
新闻中心
>
行业资讯
新闻中心
企业新闻
行业资讯
技术支持
更多分类
更多
资讯活动
2021
-
05
-
11
你可能不知道的差...
2021
-
05
-
11
热电偶测量电路故...
2025
-
11
-
24
高压开关柜二次线...
行业资讯
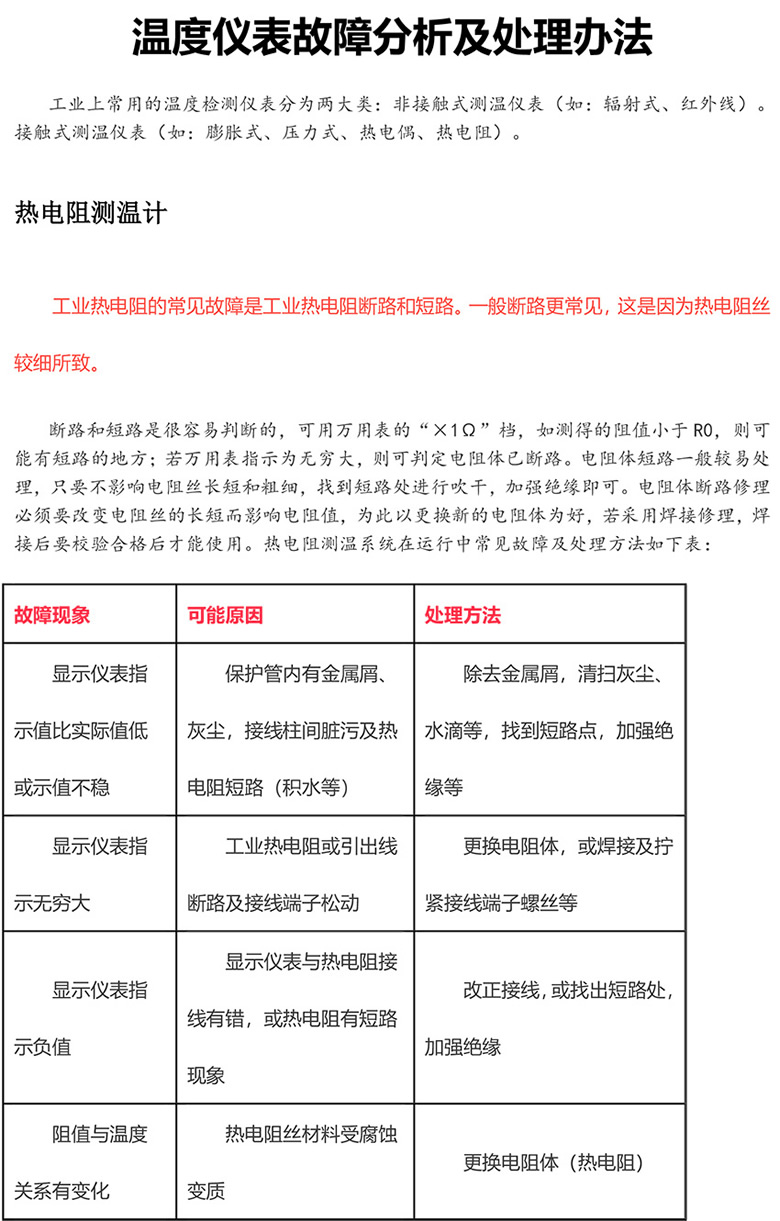
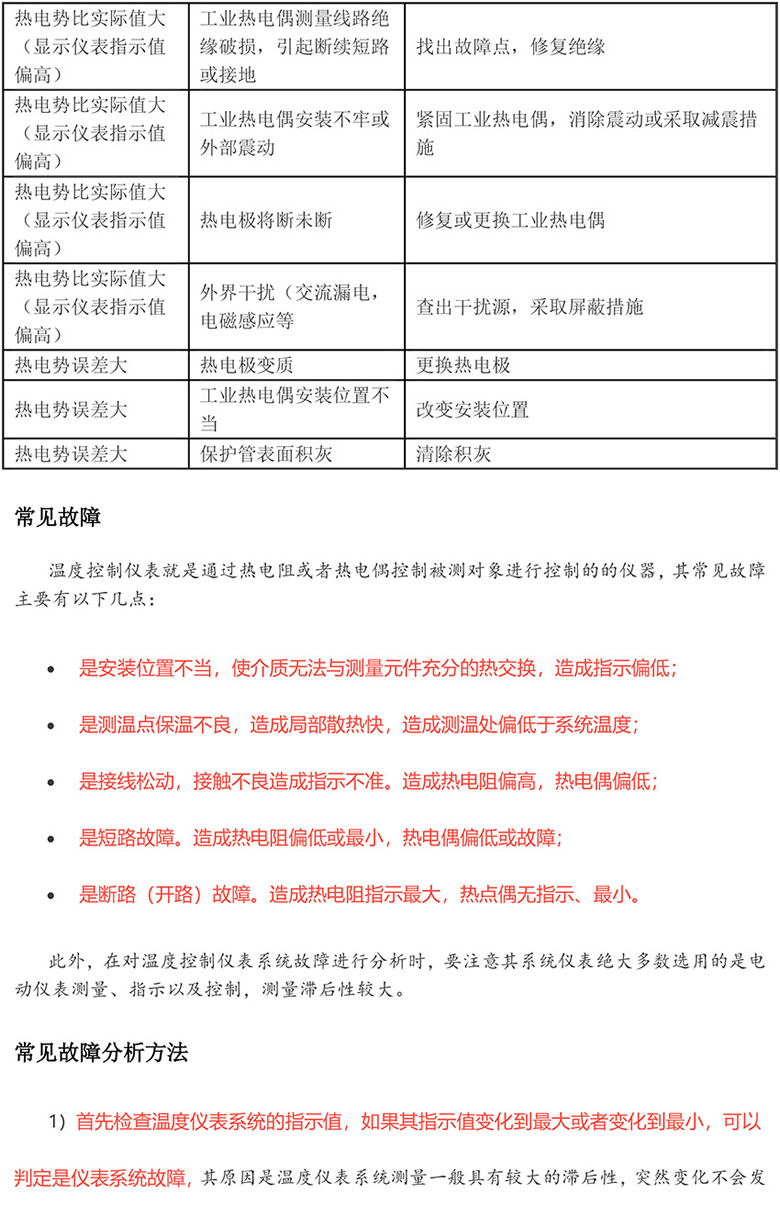
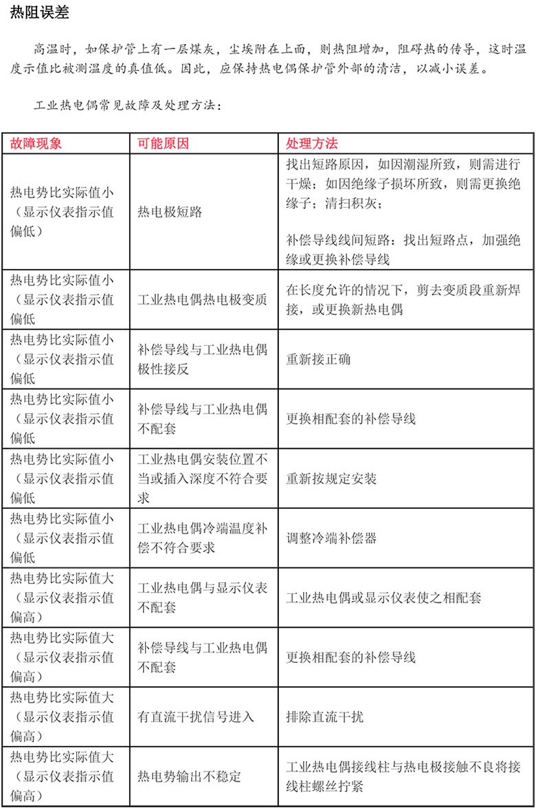
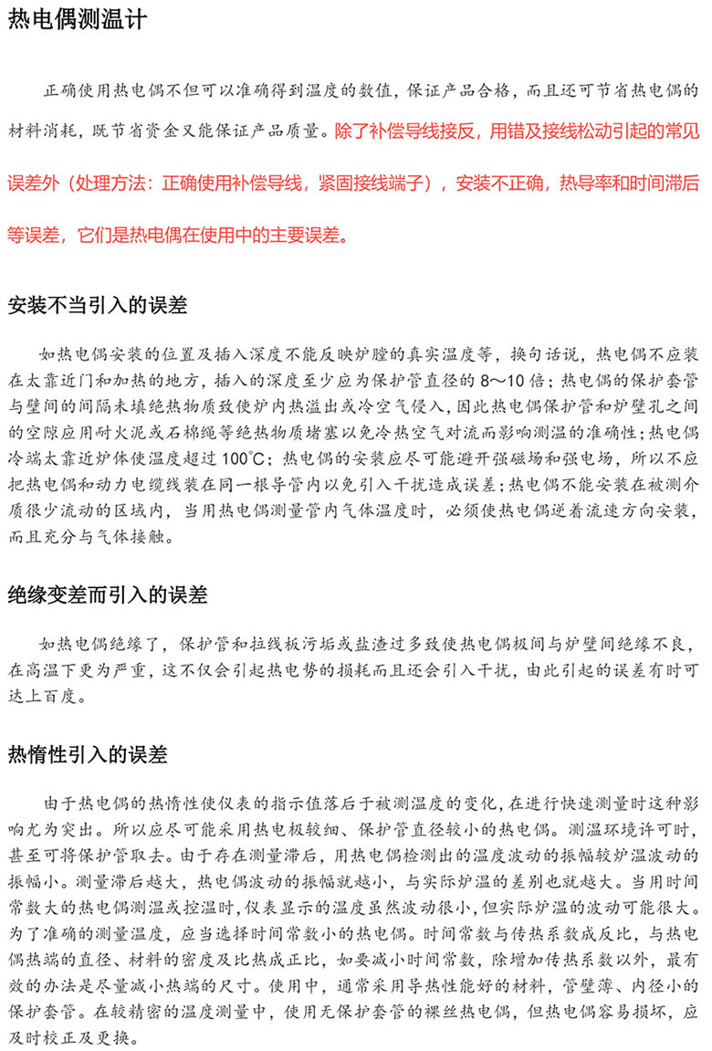
温度仪表故障分析
文字:
[大]
[中]
[小]
2025-09-26 16:25:12
浏览次数:
返回上一步
打印此页
上一个:
高压开关柜基础知识
下一个:
双金属温度计是一种测量仪表
0550-239133318355085050
浏览手机站
[向上]